大數據看臺灣
450
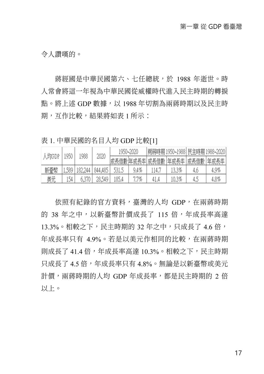
試閱結束
後面內容更精彩!
請選擇商品規格
每30天配送1組商品
首次配送日,下次配送日
「新購公告指定規格之電視機、洗衣機、電冰箱或冷、暖氣機時,販賣業者應提供同項目、數量、時間及同送達地址之廢四機回收(搬、載運)無償服務。但不包含商用冰箱,為搬運、拆卸而動用大型機具、工程或危險施工等。請於交付廢四機時向業者索取回收聯單。消費者本人簽名確認已被口頭告知或知悉上述權益。」
環保署資源回收專線(0800-085717)
momo購物網消費客戶服務專線:市話直撥4128-200,行動電話請撥02-4128-200
é11æ´»åçºç©æµç¹å¿æï¼ååè¥ç¡æ³æå®æ¥å°è²¨ï¼äº¦ä¸ç¬¦åå¿«éå°è²¨è³ 忢件ï¼è«è¦è«ã
off
//怕其他影響到樣式移至最後